- このイベントは終了しました。
ジオツア―「中央構造線の露頭をめぐる」
2022年10月23日 @ 09:30 - 17:30

列島を横断する日本最大級の断層帯「中央構造線」の露頭をめぐります。
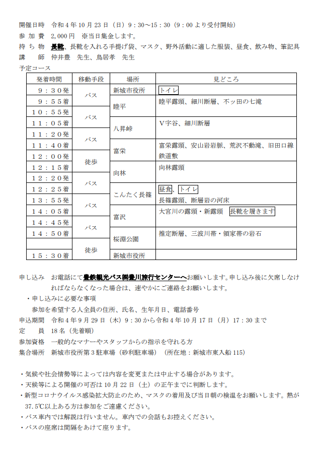
開催日時
2022年10月23日(日)
9:00~15:30(9:00より受付)
講師
仲井豊先生、鳥居孝先生
集合場所
新城市役所第3駐車場(砂利駐車場)(所在地:新城市東入船115)
持ち物
長靴、長靴を入れる袋、マスク、野外活動に適した服装、マスク、野外活動に適した服装、昼食、飲み物、筆記具
定員
18名(先着順)
参加費
2,000円
申し込み
2022年9月29日(木)9:30~10月17日(月)17:30まで
豊鉄観光バス株式会社豊川旅行センターへお電話でお申し込みください。
営業時間 9:30~17:30まで。水曜日、祝日はお休み。
電話番号 0533ー86ー7285
お問合わせ先
鳳来寺山自然科学博物館(電話:0536-35-1001)
営業時間 9:00~17:00火曜日休み
・お問合わせ先と申し込み先が異なります。ご注意ください。
▽詳しくはこちら・イベントチラシ
クリックで拡大
| 日時 | 2022年10月23日(日) 9:30~15:30(9:00より受付) |
|---|---|
| 集合場所 | 新城市役所第3駐車場(砂利駐車場) (新城市東入船115) |
| 定員 | 18名(先着順) |
| 参加費 | 2,000円 |
| 詳細 | 新城市HP※本ページは2022.9.28時点の情報になります。 |
| 申込方法 | 2022年9月29日(木)9:30~10月17日(月)17:30まで 豊鉄観光バス株式会社豊川旅行センターへお電話でお申し込みください。 営業時間 9:30~17:30まで。水曜日、祝日はお休み。 電話番号 0533ー86ー7285 |
| 持ち物 | 長靴、長靴を入れる袋、マスク、野外活動に適した服装、マスク、野外活動に適した服装、昼食、飲み物、筆記具 |
| お問い合わせ |
鳳来寺山自然科学博物館(電話:0536-35-1001) 営業時間 9:00~17:00火曜日休み |
map

